· Ілля Добрий · ГДЗ · 6 хв. читати
§ 37. Йони — найменші частинки багатьох речовин
ДІЗНАЄТЕСЯ, ЗРОЗУМІЄТЕ, ВИКОРИСТАЄТЕ
Чим йони відрізняються від атомів?
Йони відрізняються від атомів наявністю електричного заряду, іншою електронною будовою (зазвичай мають завершений зовнішній енергетичний рівень), розмірами (радіусами) частинок, а також своїми хімічними властивостями. Наприклад, атоми натрію енергійно реагують з водою, тоді як йони Натрію у складі кухонної солі з водою не реагують.
Як записати формулу йона?
Формулу йона записують за допомогою хімічного символу елемента, праворуч від якого у верхньому індексі вказують заряд: спочатку цифру (величину заряду), а потім знак «+» чи «–». Якщо величина заряду дорівнює 1, цифру не пишуть, а вказують лише знак (наприклад, , ).
Як визначають електронну будову йонів?
Електронну будову йонів визначають, враховуючи зміну кількості електронів в атомі:
- Атоми металічних елементів втрачають електрони зовнішнього рівня, набуваючи електронної конфігурації попереднього інертного елемента.
- Атоми неметалічних елементів приєднують електрони на зовнішній рівень до утворення стійкого октету (8 електронів), набуваючи конфігурації наступного інертного елемента.
Запишіть електронні формули частинок, що утворюються, і визначте їхні електричні заряди.
Під час утворення сполук:
- Катіон Літію () утворюється втратою одного електрона, має заряд +1 та електронну формулу (як у Гелію).
- Аніон Флуору () утворюється приєднанням одного електрона, має заряд –1 та електронну формулу (як у Неону).
- Катіон Магнію () утворюється втратою двох електронів, має заряд +2 та електронну формулу (як у Неону).
Чим зумовлений позитивний заряд катіона?
Позитивний заряд катіона зумовлений тим, що внаслідок втрати атомом електронів (які мають негативний заряд) кількість позитивно заряджених протонів у ядрі стає більшою за загальну кількість електронів у електронній оболонці частинки.
Напишіть схему перетворення атома Магнію на відповідний йон і наведіть електронні формули обох частинок.
Схема перетворення:
Електронна формула атома Магнію (): .
Електронна формула йона Магнію (): .
Напишіть схему перетворення атома Оксигену на відповідний йон і наведіть електронні формули обох частинок.
Схема перетворення:
Електронна формула атома Оксигену (): .
Електронна формула йона Оксигену (): .
Чи пов’язана здатність атома втрачати / приєднувати електрони з його електронегативністю? Відповідь аргументуйте.
Так, ці поняття тісно пов’язані. Електронегативність — це властивість атома зміщувати до себе електронну пару. Елементи з високою електронегативністю (неметали, наприклад, Флуор) схильні приєднувати електрони, перетворюючись на аніони. Елементи з низькою електронегативністю (метали, наприклад, Натрій) слабо утримують свої валентні електрони і легко їх втрачають, перетворюючись на катіони.
ВИОКРЕМЛЮЄМО ОСНОВНЕ
Проаналізувавши матеріал, викладений у параграфі, запишіть у зошиті висновки про перетворення атомів на йони, типи йонів і відмінності йонів від атомів.
Атоми перетворюються на йони, віддаючи або приєднуючи електрони, щоб утворити стійку зовнішню електронну оболонку (зазвичай 8-електронну — октет). За зарядом йони поділяють на катіони (позитивні) та аніони (негативні). Йони відрізняються від атомів наявністю заряду, завершеною будовою зовнішнього енергетичного рівня, розмірами (радіусами) та хімічними властивостями.
Сформулюйте цікаве запитання за темою параграфа і поставте його своїм однокласникам / однокласницям. Порівняйте свою і їхні відповіді та оцініть їх. Поясніть, чому ваша оцінка саме така.
Варіант запитання: «Чому радіус катіона менший за радіус відповідного атома, а радіус аніона — приблизно такий самий або трохи більший?»
Очікувана відповідь: Катіон втрачає зовнішній енергетичний рівень, тому його радіус різко зменшується. Аніон добудовує зовнішній рівень у межах того ж енергетичного рівня, тому його радіус змінюється несуттєво, але може трохи зростати через відштовхування надлишкових електронів.
ВАШІ ДОСЯГНЕННЯ І ВІДКРИТТЯ
ПЕРЕВІРМО СЕБЕ
382. Яка частинка містить більше електронів: а) атом чи відповідний катіон; б) атом чи відповідний аніон?
а) Атом містить більше електронів, ніж відповідний катіон (катіон утворюється втратою електронів).
б) Аніон містить більше електронів, ніж відповідний атом (аніон утворюється приєднанням електронів).
383. Укажіть, який з елементів — Кальцій чи Нітроген — може утворювати катіон, а який — аніон. Визначте заряд кожного йона і напишіть хімічні формули цих частинок.
Кальцій (, елемент II групи) є металічним елементом, тому втрачає 2 електрони і утворює катіон із зарядом +2: .
Нітроген (, елемент V групи) є неметалічним елементом, тому приєднує 3 електрони (до октету) і утворює аніон із зарядом –3: .
384. Складіть електронні формули йонів і .
Атом Берилію () має 4 електрони (). Втрачаючи 2 електрони, він перетворюється на йон з формулою: .
Атом Сульфуру () має 16 електронів. Приєднуючи 2 електрони, він перетворюється на йон з формулою: .
ПОМІРКУЙМО
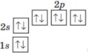
385. Атом якого хімічного елемента має таку саму електронну будову, що і йон Алюмінію? Складіть електронну формулу частинки та зобразіть її графічний варіант.
Йон Алюмінію утворюється втратою 3 електронів атомом (№13), отже, має 10 електронів. Таку саму електронну будову має атом Неону (, №10).
Електронна формула: .
Графічний варіант:

386. В атомі якого елемента міститься на 2 електрони менше, ніж у йоні Магнію?
Йон Магнію містить 10 електронів (12 – 2 = 10). На 2 електрони менше (тобто 8) міститься в атомі елемента №8 — Оксигену ().
387. Укажіть у поданому переліку частинку з найбільшим радіусом і найменшим радіусом: атом , йони , , . Відповідь обґрунтуйте.
Усі перелічені частинки є ізоелектронними (мають по 10 електронів: ). Радіус таких частинок залежить від заряду ядра: чим більший заряд ядра, тим сильніше воно притягує електрони, і тим менший радіус.
Заряди ядер: (+9), (+10), (+11), (+12).
- Найбільший радіус має частинка з найменшим зарядом ядра: аніон .
- Найменший радіус має частинка з найбільшим зарядом ядра: катіон .
ВИКОНАЙМО ВПРАВУ
388. Напишіть хімічні формули частинок, у яких електронна будова зовнішнього енергетичного рівня — .
Це стійка 8-електронна оболонка (октет) третього рівня. Таку будову мають:
- Атом інертного газу: .
- Аніони неметалів 3-го періоду: , , .
- Катіони металів 4-го періоду: , , .
389. Складіть електронну формулу частинки, яка має 8 протонів і 10 електронів. Назвіть цю частинку.
8 протонів вказують на елемент №8 — Оксиген (). Оскільки електронів 10, частинка має заряд .
Це оксид-іон (аніон Оксигену) — .
Електронна формула: .
390. Допишіть у схеми утворення йонів знаки «плюс» або «мінус» і відповідну кількість електронів:
а) ;
б) .
а) (приєднання електрона);
б) (віддача електронів).
391. Напишіть схеми утворення йонів Гідрогену з атома. Яка частинка має найменший радіус — катіон, аніон чи атом Гідрогену? Чому?
Схеми утворення:
- (катіон гідрогену, протон).
- (гідрид-іон).
Найменший радіус має катіон . Це зумовлено тим, що атом Гідрогену втрачає свій єдиний електрон, і залишається лише ядро (протон), розмір якого у тисячі разів менший за розмір атома чи аніона.
У КОМАНДІ
392. Назвіть три катіони і два аніони, електронна будова яких така сама, що і йона .
Йон має 10 електронів (). Таку саму будову мають:
- Катіони: , , .
- Аніони: , .
393. Слово «йон» походить від грецького «іон» (той, що йде). З’ясуйте, чому частинці дали таку назву.
Назву «йон» запропонував фізик Майкл Фарадей. Вона пов’язана зі здатністю цих заряджених частинок рухатися («йти») в електричному полі до електродів: катіони рухаються до катода, а аніони — до анода.
ФОРМУЙМО СЛОВНИЧОК
394. Випишіть ключові слова і словосполучення з тексту параграфа для укладання двомовного словничка.
- Йон — Ion
- Катіон — Cation
- Аніон — Anion
- Електронна будова — Electronic structure
- Заряджена частинка — Charged particle
- Зовнішній енергетичний рівень — Outer energy level (valence shell)
- Електронний октет — Electron octet
ОЦІНЮЙМО СВОЇ ЗНАННЯ
395. Створіть у зошиті таблицю оцінювання ваших знань і заповніть її.
Приклад таблиці:
| Що я знаю та вмію | Самооцінка (1-12) |
|---|---|
| Розумію визначення йона та механізм його утворення | 10 |
| Розрізняю катіони та аніони за зарядом | 11 |
| Вмію записувати формули йонів | 10 |
| Можу складати електронні формули йонів s- та p-елементів | 9 |
| Розумію відмінності у властивостях та радіусах між атомами та йонами | 10 |
Оцініть матеріал
Натисніть на зірку для оцінки:
Коментарі
Залишити відповідь:
Ваша e-mail адреса не оприлюднюватиметься