· Ілля Добрий · ГДЗ · 6 хв. читати
§ 29. Електронна будова атомів
ДІЗНАЄТЕСЯ, ЗРОЗУМІЄТЕ, ВИКОРИСТАЄТЕ
Чому розміщення електронів в атомі не безладне, а впорядковане?
Розміщення електронів в атомі підпорядковується принципу мінімальної енергії. Згідно з ним, електрони заповнюють енергетичні рівні та підрівні в порядку зростання їхньої енергії, щоб забезпечити найбільш стійкий стан атома.
Як заповнювати енергетичні рівні та підрівні електронами в атомах хімічних елементів і складати електронні формули атомів?
Енергетичні рівні заповнюють, починаючи від найближчого до ядра (першого), де енергія електронів найменша. При складанні формул записують номер рівня, літеру підрівня () та кількість електронів у верхньому індексі (наприклад, ). При цьому слід враховувати, що на одній орбіталі може перебувати не більше двох електронів із протилежними спінами (принцип Паулі).
Як класифікують хімічні елементи за електронною будовою атомів?
Хімічні елементи класифікують на -, -, - та -елементи залежно від того, який тип орбіталі заповнюється електронами з найбільшою енергією в атомі цього елемента.
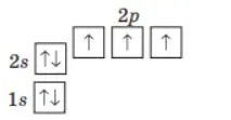
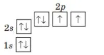
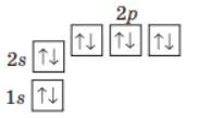
Узявши до уваги, що кожний електрон намагається зайняти вільну орбіталь підрівня, а в разі її відсутності «підселяється» в орбіталь до іншого електрона, складіть електронні формули атомів Нітрогену, Оксигену, Флуору та Неону, а також зобразіть графічні варіанти цих формул.
Нітроген ():
Графічна формула:

Оксиген ():
Графічна формула:

Флуор ():
Графічна формула:

Неон ():
Графічна формула:

Запропонуйте гіпотезу щодо того, чому розміри атомів хімічних елементів у періоді зменшуються, а не збільшуються.
Розміри атомів (атомні радіуси) у періоді зменшуються зліва направо, тому що зі збільшенням порядкового номера елемента зростає позитивний заряд ядра. Це призводить до сильнішого притягання зовнішніх електронів до ядра, водночас кількість енергетичних рівнів залишається незмінною.
Складіть електронні формули атомів решти хімічних елементів 3-го періоду.
Електронні формули атомів елементів 3-го періоду (від Магнію до Аргону):
- Магній ():
- Алюміній ():
- Силіцій ():
- Фосфор ():
- Сульфур ():
- Хлор ():
- Аргон ():
Запишіть електронну формулу атома елемента № 20 Кальцію.
Електронна формула атома Кальцію (): .
До s- чи p-елементів належать Сульфур, Барій, Калій, Неон, Йод?
- -елементи: Барій (), Калій ().
- -елементи: Сульфур (), Неон (), Йод ().
Назвіть неметалічні елементи 1—2-го періодів, які є винятками (щодо кількості зовнішніх електронів).
Винятками серед неметалічних елементів 1—2-го періодів є Гідроген (, 1 електрон), Гелій (, 2 електрони) та Бор (, 3 електрони), оскільки вони мають на зовнішньому рівні менше чотирьох електронів, що зазвичай нехарактерно для неметалів.
ВИОКРЕМЛЮЄМО ОСНОВНЕ
Проаналізувавши матеріал, викладений у параграфі, запишіть у зошиті висновки про особливості електронної будови атомів хімічних елементів № 1—20 і послідовність заповнення електронами орбіталей у цих атомах.
Висновки щодо електронної будови атомів перших двадцяти елементів:
- Заповнення орбіталей електронами відбувається за принципом мінімальної енергії у такій послідовності: .
- Кількість енергетичних рівнів в атомі дорівнює номеру періоду, в якому розташований елемент.
- Кількість електронів на зовнішньому енергетичному рівні для елементів головних підгруп збігається з номером групи (виняток — Гелій).
- В одній орбіталі можуть перебувати не більше двох електронів із протилежними спінами. На -підрівні електрони спочатку займають вільні орбіталі по одному (правило Гунда).
- За типом орбіталі, що заповнюється останньою, елементи № 1—20 поділяють на -елементи та -елементи.
Сформулюйте цікаве запитання за темою параграфа і поставте його своїм однокласникам / однокласницям. Порівняйте свою і їхні відповіді та оцініть їх. Поясніть, чому ваша оцінка саме така.
Запитання: «Чому електрони в атомі Карбону на другому енергетичному рівні займають різні -орбіталі, а не спаровуються в одній?»
Правильна відповідь: Електрони мають однойменний негативний заряд, тому вони відштовхуються один від одного. Займаючи різні орбіталі в межах одного підрівня, вони віддаляються один від одного, що зменшує енергію атома і робить його більш стійким (правило Гунда).
ПЕРЕВІРМО СЕБЕ
309. Назвіть хімічний елемент, атом якого має таку електронну формулу: а) ; б) ; в) .
а) Силіцій (, протонне число 14).
б) Флуор (, протонне число 9).
в) Кальцій (, протонне число 20).
310. Атом на другому енергетичному рівні має 6 електронів. Скільки серед них спарених, а скільки — неспарених?
Електронна конфігурація другого рівня: .
Графічно це виглядає так: [⇅], [⇅][↑][↑].
Отже, серед 6 електронів є 4 спарені (дві пари) та 2 неспарені електрони.
311. Атоми яких елементів 2-го періоду мають один неспарений електрон, два неспарені електрони?
- Один неспарений електрон: Літій (, ), Бор (, ), Флуор (, ).
- Два неспарені електрони: Карбон (, ), Оксиген (, ).
312. Укажіть хімічний елемент, електронну будову атома якого описує така графічна формула (варіанти а, б).
а)
Електронна конфігурація:
Кількість електронів: 2+2+6+2+1=13
Z=13
б)
Електронна конфігурація:
Кількість електронів: 2+2+6+2+4=16
Z=16
АНАЛІЗУЙМО
313. Укажіть помилки в електронних формулах атомів: а) ; б) ; в) .
а) Помилка у записі : на -орбіталі не може бути більше двох електронів ().
б) Помилка у використанні . Аргон () завершує 3-й період, тому його формула вже включає . Правильний запис для елемента з такою конфігурацією мав би починатися після неону: (це Силіцій). Якщо ж мався на увазі елемент після Аргону, то заповнюватися має -підрівень.
в) Помилка у розподілі електронів на 3-му рівні: підрівень має бути повністю заповненим () перед тим, як електрони почнуть заповнювати -підрівень. Правильно: .
У КОМАНДІ
314. Скориставшись періодичною таблицею, з’ясуйте: а) яких елементів більше — p-елементів чи d-елементів; б) які елементи — металічні чи неметалічні — переважають серед s-елементів, p-елементів.
а) Більше -елементів (у кожному великому періоді їх по 10, всього 40), ніж -елементів (у кожному періоді, крім першого, їх по 6, всього 36).
б) Серед -елементів переважають металічні елементи (лужні та лужноземельні метали). Серед -елементів більшість становлять неметалічні елементи.
ПОМІРКУЙМО
315. Назвіть два елементи, в атомах яких кількість електронів у всіх s-орбіталях така сама, що й у р-орбіталях.
Такими елементами є:
- Оксиген (): . Сума -електронів = 4, сума -електронів = 4.
- Магній (): . Сума -електронів = 6, сума -електронів = 6.
ФОРМУЙМО СЛОВНИЧОК
316. Випишіть ключові слова і словосполучення з тексту параграфа для укладання двомовного словничка.
- Електронна будова атома — electronic structure of an atom
- Енергетичний рівень — energy level
- Підрівень — sublevel
- -орбіталь — s-orbital
- -орбіталь — p-orbital
- Електронна формула (конфігурація) — electron configuration
- Принцип мінімальної енергії — minimum energy principle
- Зовнішні електрони — outer (valence) electrons
ОЦІНЮЙМО СВОЇ ЗНАННЯ
317. Створіть у зошиті таблицю оцінювання ваших знань і заповніть її.
Приклад таблиці самооцінювання:
| Критерій оцінювання | Рівень знань (Низький/Середній/Високий) |
|---|---|
| Розуміння принципу мінімальної енергії | Високий |
| Вміння складати повні та скорочені електронні формули | Високий |
| Класифікація елементів за типом орбіталей () | Середній |
| Вміння визначати кількість зовнішніх електронів | Високий |
| Розуміння графічних електронних формул | Високий |
Оцініть матеріал
Натисніть на зірку для оцінки:
Коментарі
Залишити відповідь:
Ваша e-mail адреса не оприлюднюватиметься