· Ілля Добрий · ГДЗ · 2 хв. читати
Лабораторна робота 7 - Засєкіна
Виміряй опір проводу (спіралі) за допомогою амперметра й вольтметра.
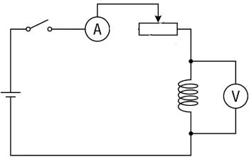
1. Склади електричне коло, з’єднавши послідовно джерело струму, амперметр, досліджуваний провід (спіраль), реостат, ключ. До кінців спіралі приєднай вольтметр (враховуй знаки «+» і «-»).
Коло складено згідно з інструкцією. Джерело струму, амперметр, спіраль, реостат і ключ з’єднані послідовно. Вольтметр підключено паралельно до спіралі, дотримуючись полярності (клема «+» вольтметра до дроту, що йде від «+» джерела). Повзунок реостата встановлено в середнє положення для запобігання короткому замиканню.
2. Накресли схему складеного електричного кола.

3. Виміряй силу струму в колі і напругу на проводі (спіралі).
Проведено перше вимірювання.
Результати:
Напруга .
Сила струму .
4. За допомогою реостата зміни опір кола й знову виміряй силу струму в колі та напругу на проводі (спіралі).
Переміщуючи повзунок реостата, змінили силу струму в колі.
Результати другого вимірювання:
Напруга .
Сила струму .
Результати третього вимірювання:
Напруга .
Сила струму .
5. Користуючись законом Ома, обчисли опір проводу (спіралі) за даними кожного окремого вимірювання.
Результати обчислень показують, що опір спіралі однаковий у всіх дослідах.
6. За отриманими значеннями фізичних величин побудуй графік залежності сили струму в проводі (спіралі) від напруги на її кінцях. Проаналізуй графік. За графіком визнач опір проводу (спіралі) за будь-якого проміжного значення сили струму.

Аналіз графіка:
Графік являє собою пряму лінію, що проходить через початок координат. Це підтверджує, що сила струму в провіднику прямо пропорційна напрузі на його кінцях (). Кут нахилу графіка залежить від опору провідника. Оскільки графік — пряма лінія, опір провідника є сталим і не залежить від поданої напруги.
Визначення опору за графіком:
Виберемо довільну точку на прямій, наприклад, де та .
Оцініть матеріал
Натисніть на зірку для оцінки:
Коментарі
Залишити відповідь:
Ваша e-mail адреса не оприлюднюватиметься